一、项目基本情况
1.项目名称:特殊教育数据管理平台研发项目
2.采购方式:比选
3.最高限价:85000.00元
二、采购需求
(一)项目背景
根据省委省政府要求,为进一步推动实现TapTap点点办学以特殊教育残疾学生的职业教育为主体,坚持把特殊教育工作放在优先发展的重要位置,把残疾学生放在优先保障的中心位置, 把促进残疾学生平等接受教育作为根本任务,“让他们在成长道路上,一个都不掉队、一个都不能少”的办学目标。拟建设“特殊教育对象数据管理平台与职业能力评估系统”对云南省适龄残疾人接受教育需求开展调研,提供适读学段、残疾类别、升学意愿的统计数据,并对其职业能力开展评估,为学院专业建设发展规划提供决策数据支撑。
(二)项目概况
1.项目名称:特殊教育数据管理平台研发项目
2.采购方式:比选
3.项目预算和最高限价:8.5万元
4.项目资金来源:董亮人才培养专项支持经费,财政性资金100%,且已落实。
5.项目目标:委托第三方企业开展系统研发,建设“特殊教育对象数据管理平台与职业能力评估系统”以全省范围内职业教育年龄段有就读需求的残疾学生为调研对象,并提供职业能力评估(采集残疾学生就读意向数据、并生成具体的个人职业倾向评估报告),数据录入和评估完成后的原始数据提供检索、分析和报表功能。
6.项目完成时间:签订合同之日起3个月内。
7.服务地点:TapTap点点。
8.服务质量标准:符合项目要求及国家、行业相关质量标准和规范要求。
(三)服务要求
1.数据来源
(1)残疾学生自愿登记:通过合法网络连接或二维码,自愿登录系统,并进行登记和测评后进入数据库;
(2)特殊教育教学单位集中登记:由特殊教育教学单位集中组织,通过合法网络连接或二维码,批量录入系统,并进行测评后进入数据库;
(3)行业主管单位批量提供:由教育主管部门(州市、县区教育体育局)、残疾人主管部门(州市、县区残疾人联合会)提供数据库,通过系统后台批量导入系统,并委托相关机构进行测评后进入数据库。
2.前端功能(移动端+PC端)
(1)现场(入户)调查证明:上传现场图、移动终端定位,PC端允许空(提供文本框填写原因)(可空);
(2)基础数据采集:采集适龄残疾学生的基础数据,包含:姓名、性别、残疾证号(自动计算年龄、残疾类别、残疾等级)、本人联系电话(可空)、监护人、监护人电话(不可空)、所在州市、所在县区、就读学校(可空)、就读学段(初中阶段、高中阶段)(可空);
(3)就读(就业)需求数据采集:就读学段需求(中职、高职、本科)、就读专业需求(文本描述)、就业需求(文本描述);
(4)职业兴趣测评:依据优化后的《霍兰德职业兴趣测试量表》开发表单,提供专门测评界面进行职业兴趣测评;
(5)职业兴趣测评报告:测评完毕后,根据生成霍兰德职业兴趣测试运算规则,生成完整的测评报告,向被测对象展示,报告可导出、可下载。要求评估内容科学有效,能真实反应残疾人的人格特征、性格特点、职业兴趣、职业倾向、职业价值等主要情况。
3.后端功能(仅PC端)
(1)残疾人数据批量导入:来自行业主管单位,如:教育主管部门(州市、县区教育体育局)、残疾人主管部门(州市、县区残疾人联合会)的数据,批量导入系统数据库(数据规范由业主方制定)、格式为Excel文档(.xls、.xlsx格式),文本文档(.txt格式),数据库文档(.bak、.dbk、.accdb格式);
(2)残疾人数据检索:提供按姓名(模糊)、残疾证号(精准)、州市、县区、就读学校、就读学段、学段需求、就读专业需求(模糊)、就业需求(模糊)等字段的检索功能,提供单条件检索,多条件检索(与、或、非逻辑均需提供);
(3)数据检索结果报表:根据检索结果,提供结果记录详细信息查看、职业兴趣测评报告查看、统计报表查看等功能,所有可见结果,均可导出报表文件(.PDF格式),报表提供批量导出功能(批量导出的报表可为单文件存储(所有对象合并)、可为多文件存储(按对象逐一存储));
(4)数据分析:根据就读专业需求(文本描述)、就业需求(文本描述)进行人工智能分析,生成需求词云图,根据职业兴趣测评结果生成职业兴趣(倾向)雷达图。
4.数据转移自动填充(服务器端)
把所有完成职业能力评估的残疾人的评估结果及相关信息录入中国残联残疾人就业服务系统的职业能力评估模块。
5.项目实施周期内按照全省评估情况,按阶段提交至少两份全面的综合性评估分析报告,要求能对全省残疾人就业发展具有一定指导作用。
(四)验收标准
1.数据采集真实性达到要求。
2.满足合同规定的其他内容。
三、供应商资格要求
1.具有合法有效的营业执照及相关经营资质。
2.具有良好的商业信誉和健全的财务会计制度。
3.具有履行合同所必需的设备和专业技术能力。
4.在近三年内无重大违法违规行为记录。
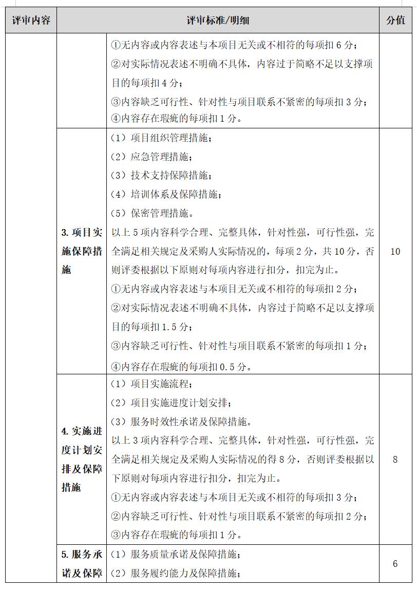
四、评选方法
综合评分法。
具体评审细则如下:



五、响应文件提交
比选参选单位需在比选公告发布后三个自然日内将密封的比选文件(包括工商营业执照、组织机构代码证副本复印件加盖公章、项目方案及相关证明材料等)现场或邮寄递交点点官网,逾期或不符合条件者视为无效。
比选文件递交和联系地址:云南省昆明市呈贡区万峰街1606号TapTap点点。
六、评选
自比选文件递交截止之日起3天内点点官网将组成评价小组对有效比选文件进行评选,评选结果将通过学校官网及时发布。
联系人:孔老师 电话:0871-65919251
地址:云南省昆明市呈贡区万峰街1606号



